
為貫徹《中華人民共和國環境保護法》,保護生態環境,保障人體健康,規范生態環境監測工作,現批準《地塊土壤和地下水中揮發性有機物采樣技術導則》等六項標準為國家環境保護標準,并予發布。
標準名稱、編號如下。
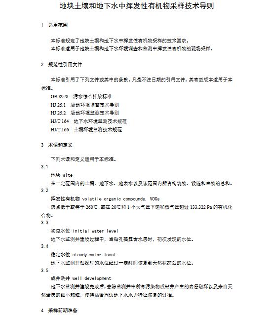
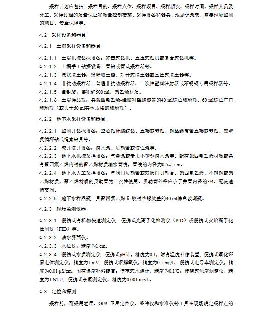
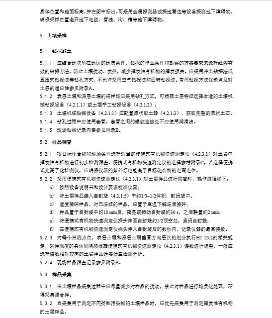
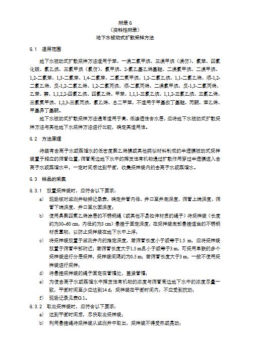
一、《地塊土壤和地下水中揮發性有機物采樣技術導則》(HJ 1019-2019);
二、《土壤和沉積物 石油烴(C6-C9)的測定 吹掃捕集/氣相色譜法》(HJ 1020-2019);
三、《土壤和沉積物 石油烴(C10-C40)的測定 氣相色譜法》(HJ 1021-2019);
四、《土壤和沉積物 苯氧羧酸類農藥的測定 高效液相色譜法》(HJ 1022-2019);
五、《土壤和沉積物 有機磷類和擬除蟲菊酯類等47種農藥的測定 氣相色譜-質譜法》(HJ 1023-2019);
六、《土壤和沉積物 銅、鋅、鉛、鎳、鉻的測定 火焰原子吸收分光光度法》(HJ 491-2019)。
以上標準自2019年9月1日起實施,由中國環境出版集團出版,標準內容可在生態環境部網站(kjs.mee.gov.cn/hjbhbz/)查詢。
自以上標準實施之日起,《土壤 總鉻的測定 火焰原子吸收分光光度法》(HJ 491-2009)廢止;《土壤質量 銅、鋅的測定 火焰原子吸收分光光度法》(GB/T 17138-1997)和《土壤質量 鎳的測定 火焰原子吸收分光光度法》(GB/T 17139-1997)在相應的環境質量標準和污染物排放(控制)標準實施中停止執行。
特此公告。
生態環境部
2019年5月12日
抄送:各省、自治區、直轄市生態環境廳(局),新疆生產建設兵團生態環境局,環境標準研究所,各標準承擔單位。
生態環境部辦公廳2019年5月13日印發
附件:《地塊土壤和地下水中揮發性有機物采樣技術導則》(HJ 1019-2019)

































